设为首页 | 加为收藏 | 联系我们 咨询热线:0632-5272123

快速导航

电 话:0632-5271123
地 址:枣庄市文化西路23号
E-mail:zzint@zzint.com
  • 技术咨询:
  • 业务咨询:
  • 客户服务:
  • 服务监督:
客户案例 您当前的位置:网站首页客户案例详细资料
所属行业: 单位名称:协议供货系统介绍网站地址:
   
 


协议供货系统,能方便的进行电子采购,降低成本、提高效率。我公司已经拥有多年的协议供货系统的设计开发和后期维护经验。真诚希望能与您合作成功。

联系电话:0632-5272123

联系邮箱:xiaoshou01@zzint.com

联系QQ:1808390062




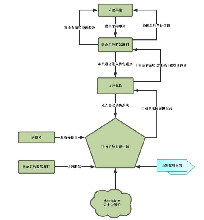
1、完善的流程

image.png

2、简单易用的登陆报价方式。

2.1.方便的登陆

image.png


2.2.方便的通知方式

image.png

2.3.易用的报价方式

image.png

3、强大的管理后台。

image.png


能满足政府协议采购的需要,减少人为因素。减少工作强度,降低采购成本。


版权所有 枣庄市英特信息网络有限公司 ◎2017
联系电话:0632-5271123 5272123  总部地址:枣庄市市中区文化西路23号
违法和不良信息举报电话:15665258199 举报邮箱:kf@zzint.com
鲁ICP备09021689号 增值电信业务经营许可证编号:鲁 B2-20080087号