设为首页 | 加为收藏 | 联系我们 咨询热线:0632-5272123

快速导航

电 话:0632-5271123
地 址:枣庄市文化西路23号
E-mail:zzint@zzint.com
  • 技术咨询:
  • 业务咨询:
  • 客户服务:
  • 服务监督:
客户案例 您当前的位置:网站首页客户案例详细资料
所属行业:电子采购|在线采购|在线招标 单位名称:协议供货系统-电子采购系统网站地址:内部系统
   
 

为规范财政局政府采购协议供货管理,方便基层采购,提高工作效率,并结合政府采购工作实际,制定财政局政府采购协议供货说明初版,如有问题继续改进。

 

一、采购系统用户组成

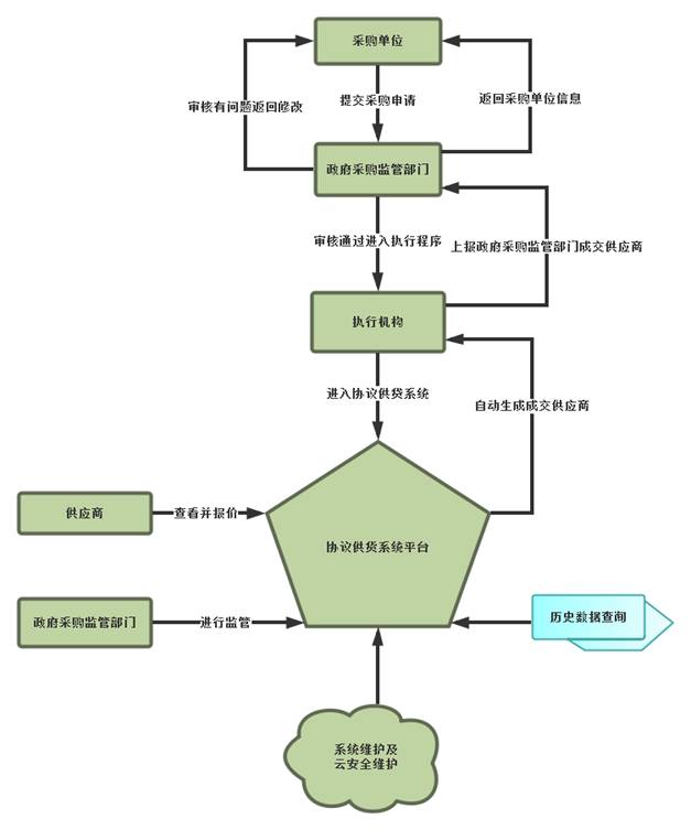
财政局政府采购协议供货系统(以下简称本系统)是由财政局政府采购管理办公室管理,交由协议供货商、招标公司共同使用的一套在线式协议供货系统。主要实现政府招投标的电子化,方便采购工作提高效率。

1、协议供货商是指各类协议供货范围内,具有履行协议供货协议书约定的职责和义务能力的代理商或分销商。由政府采购管理办公室进行管理并发放帐户,如果个别供货商有不良行为政府采购管理办公室有权进行停止其进入本系统的权力。

2、招标公司负责进行招投标的运作和管理。

3、政府采购管理办公室进行全程监管,防止出现不正常交易。

 

二、采购系统进行流程

本系统在发生采购需求时,各级采购单位应将业务需求、技术规格、售后服务、采购数量、采购预算金额等内容上报给政府政府采购管理办公室,由政府政府采购管理办公室交由执行机构统一录入进本系统,由本系统进行自动项目编号,

 

注明:包含关系为项目>分包>产品分类>品牌>数量>价格。小的投中标单位为包。可以进行分包中标。

 

由执行机构统一录入并确认提交后,本次招标工作即时开始,可以自由设置结束时间。

在投票过程中监管部门有随时查看投标进程的权力,只可查看已投标公司名称。

由招标公司通知符合的协议供货商进入本系统进行报价。报价实行一次性报价制度。所有报价完成或结束时间到后会显示所有报价并由系统确认分包低价交由执行机构进行中标商选择,中标商选择完成后即生成中标公告。

由采购人和供货商在线下完成交易,本系统提供采购空白合同统一格式下载,由采购人和供货商线下签订。

三、采购系统统计记录功能

采购系统对成功的采购进行记录,按采购单位,大类,小类,品牌,数量,预算价格,成交价进行记录,可以导出表格,统计等。

四、评分投诉系统

成交的采购人可以对供货商进行评分,评分分为五个项目,其中售后评分可以进行一年内的修改。不评默认五分。

采购人可以对供货商进行投诉。投诉超过三次的供货商将被拉黑而不能进入本系统

五、采购系统查询

本系统将保存历史中标记录方便查询。

 

 

版权所有 枣庄市英特信息网络有限公司 ◎2017
联系电话:0632-5271123 5272123  总部地址:枣庄市市中区文化西路23号
违法和不良信息举报电话:15665258199 举报邮箱:kf@zzint.com
鲁ICP备09021689号 增值电信业务经营许可证编号:鲁 B2-20080087号